济南回迁房入住条件最新详解

频道:联系我们 日期: 浏览:83

随着城市的发展与改造,回迁房问题逐渐受到人们的关注,对于济南的居民来说,了解济南入住回迁房的条件最新规定,对于保障自身权益具有重要意义,本文将为您详细解析济南入住回迁房的条件。

了解回迁房概念

回迁房,指的是在城市建设过程中,因土地征收、道路扩建等原因,需要将原住居民从原居住地迁出,并在新的地点为他们提供住房,这些新的住房即为回迁房。

济南入住回迁房条件

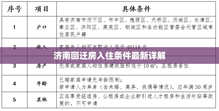
1、户籍条件:回迁对象原则上应为原址的合法居民,具有当地的户籍。

2、房产条件:回迁房分配一般根据原有房屋的面积、人口等因素进行,居民需提供原有房产的证明文件。

3、合法建筑:原有房屋必须是合法建筑,对于违法建筑可能无法享受回迁政策。

4、签订协议:在拆迁过程中,需签订拆迁补偿协议,并按照协议约定执行。

5、无不良记录:回迁对象应无违反城市改造、拆迁等相关政策的不良记录。

济南回迁房入住条件最新详解

6、最新政策规定:应关注济南市政府及相关部门的官方网站,了解最新的政策动态和规定。

注意事项

1、了解政策变动:回迁房政策可能会根据城市发展的需要进行调整,居民需及时关注。

2、保留相关证据:保留好原有房产的证明文件,以及拆迁补偿协议等关键证据。

3、咨询与沟通:如有关于回迁房的疑问,可及时与相关部门沟通,了解自己的权益。

4、遵守规定:按照政策规定执行,避免违规行为,确保顺利回迁。

济南回迁房申请流程

1、登记申请:前往当地相关部门进行登记申请,填写相关信息。

2、审核资格:相关部门对申请人的资格进行审核,包括户籍、房产等。

济南回迁房入住条件最新详解

3、公示名单:审核通过的申请人名单将进行公示,接受社会监督。

4、分配房源:根据政策规定,为符合条件的申请人分配回迁房源。

5、办理入住手续:签订相关协议,办理入住手续。

济南入住回迁房的条件主要包括户籍、房产、建筑合法性、签订协议等方面,居民在申请回迁房时,应了解最新政策,确保自身权益,遵守相关规定,按照流程申请,确保顺利回迁,如有疑问,及时与相关部门沟通,希望本文能为您了解济南入住回迁房条件最新规定提供帮助。

参考资料

本文参考资料主要来源于济南市政府及相关部门的官方网站、相关新闻报道以及社区公告等。

版权声明

本文仅供读者参考,如有侵权请联系删除,具体政策请以济南市政府及相关部门官方发布的内容为准。

你可能想看:

网友留言(0)

评论

◎欢迎参与讨论,请在这里发表您的看法、交流您的观点。
验证码